Tiling Product
Tile Adhesive
Tile Grout
Decorative Materials
Crocodile Solutions
Tile Tools
Jorakay Tiling Expert
Chemical Product
Waterproofing Products
Structural Products
Wall Preparation Products
Flooring Products
Sealant & Adhesive Products
Protective Coating Products
Admixture Products
Others
SEE JORAKAY Product
NATURAL COLOR
ART COLOR
TEXTURE COLOR
HERITAGE COLOR
INFRA COLOR
PRIMER AND COATING
Infrastructure Product
Crocodile Total Home Protection
Protect structure
Protect floors and roads
Protect wall
Protect decks and roofs
Contact Us
Product and Service Enquiry
Jorakay Academy
Jobs
Privacy policy
Products
Blog
TH
Recommended
Crocodile Protect Structure
Protect Floor and road
Protect the Wall
Protect Deck and roof
Home
Tiling Product
Tile Adhesive
Tile Grout
Decorative Materials
Crocodile Solutions
Tile Tools
Jorakay Tiling Expert
Chemical Product
Waterproofing Products
Structural Products
Wall Preparation Products
Flooring Products
Sealant & Adhesive Products
Protective Coating Products
Admixture Products
Others
SEE JORAKAY Product
NATURAL COLOR
ART COLOR
TEXTURE COLOR
HERITAGE COLOR
INFRA COLOR
PRIMER AND COATING
Infrastructure Product
Order Products
JORAKAY ONLINE SHOP
SEE JORAKAY WEBSITE
Supply Calculator
Store Finder
Crocodile Total Home Protection
Protect structure
Protect floors and roads
Protect wall
Protect decks and roofs
Documentation
Download
Video
Project References
Standards and Technology
JORAKAY GREEN PRODUCTS
MIT
ANSI
MICROBAN
LEED
WELL
TREES
CFP
CFR
Green Industry
ISO 14001: 2015
ISO 9001: 2015
ISO/IEC 17025:2017
About us
JORAKAY History
JORAKAY Philosophy
JORAKAY Company Structure
JORAKAY Head Office
JORAKAY MUSEUM
Code of conduct
Contact Us
Product and Service Enquiry
Jorakay Academy
Jobs
Privacy policy
News
Corporate Communications
Marketing Activities
Society and Environment
Social projects
Articles
Homeowner
Professional
Business partner
RUBI
MICROBAN
GRAPHENSTONE
JORAKAY ACADEMY
PROJECT Reference 360
Recommended
Crocodile Protect Structure
Protect Floor and road
Protect the Wall
Protect Deck and roof
Home
Tiling Product
Tile Adhesive
Tile Grout
Decorative Materials
Crocodile Solutions
Tile Tools
Jorakay Tiling Expert
Chemical Product
Waterproofing Products
Structural Products
Wall Preparation Products
Flooring Products
Sealant & Adhesive Products
Protective Coating Products
Admixture Products
Others
SEE JORAKAY Product
NATURAL COLOR
ART COLOR
TEXTURE COLOR
HERITAGE COLOR
INFRA COLOR
PRIMER AND COATING
Infrastructure Product
Order Products
JORAKAY ONLINE SHOP
SEE JORAKAY WEBSITE
Supply Calculator
Store Finder
Crocodile Total Home Protection
Protect structure
Protect floors and roads
Protect wall
Protect decks and roofs
Documentation
Download
Video
Project References
Standards and Technology
JORAKAY GREEN PRODUCTS
MIT
ANSI
MICROBAN
LEED
WELL
TREES
CFP
CFR
Green Industry
ISO 14001: 2015
ISO 9001: 2015
ISO/IEC 17025:2017
About us
JORAKAY History
JORAKAY Philosophy
JORAKAY Company Structure
JORAKAY Head Office
JORAKAY MUSEUM
Code of conduct
Contact Us
Product and Service Enquiry
Jorakay Academy
Jobs
Privacy policy
News
Corporate Communications
Marketing Activities
Society and Environment
Social projects
Articles
Homeowner
Professional
Business partner
RUBI
MICROBAN
GRAPHENSTONE
JORAKAY ACADEMY
PROJECT Reference 360
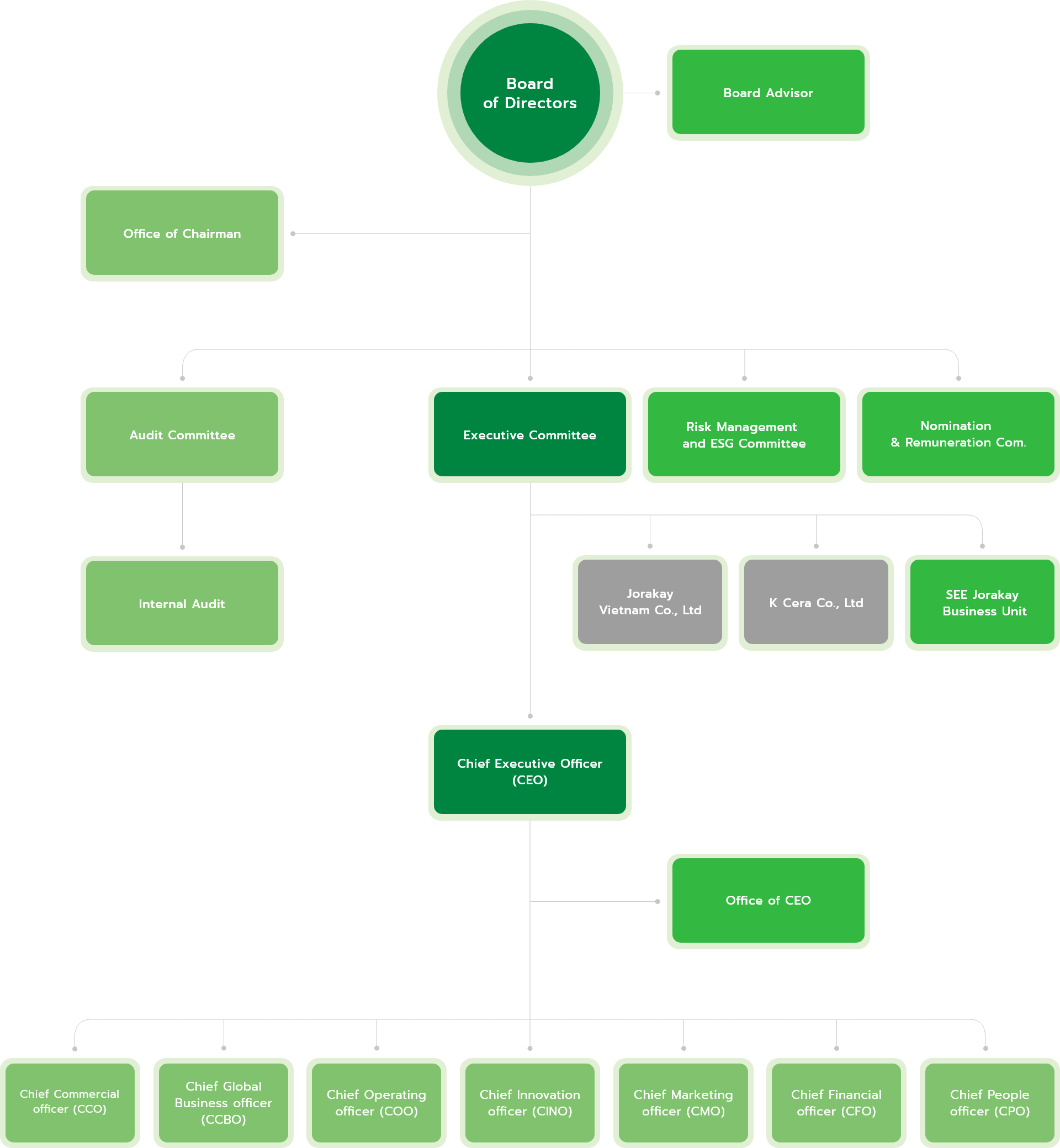
โครงสร้างผู้บริหาร บริษัท จระเข้ คอร์ปอเรชั่น จำกัด
JORAKAY Company Structure
Home
∘
About Us
∘
JORAKAY Company Structure
JORAKAY Company
Structure
Organization Structure
Executive Committee
MR.KONGKOON ARTHASARNPRASIT
Chairman
MR.SUPPAPONG PHETSUIT
Chairman of Executive Committee and President
MS.PANADDA ARTHASARNPRASIT
Executive Director
MR.AUYCHAI CHIEEMKIM
Executive Director
MR.YOTHIN YAMOLYONG
Executive Director
DR.JIRAT SIRICHALERMPONG
Senior Vice President
MR.VIKIJ KANCHAY
Vice President-Domestic Sales
MR.PONGPHUN PRATEEPMANOWONG
Vice President-International Business
MR.CHAISIT CHUNCHUWIT
Vice President-Finance and Corporate Administration
MR.WORAPHOT TANGMANUSWONG
Vice President-Marketing
MR.YANIN LIMPITEEP
Vice President-Operations and Logistics
MR.THITI SRIRATANA
Vice President - Innovation and Technology